中国·tyc41183太阳成集团(股份)有限公司-SunCity Group
集团首页
员工服务
English
首页
关于我们
经理致辞
tyc41183太阳成简介
公司领导
历史沿革
公司文化
组织机构
联系我们
团队队伍
专职教师
兼职教师
荣休教师
行政队伍
教师招聘
人才培养
本科生
管理制度
管理通知
下载专区
本科评估
硕士研究生
管理制度
管理通知
下载专区
博士研究生
管理制度
管理通知
下载专区
博士后
管理制度
管理通知
下载专区
职工
育人成效
MBA MPACC中心
管理制度
管理通知
下载专区
IEDP
科学研究
学术活动
研究机构
研究成果
学术出版物
制度文件
国际合作与认证
国际认证
国际会议
国(境) 外合作院校
国际合作项目
党团建设
规章制度
党建之窗
理论学习
团学工作
工会
下载专区
员工专区
教师专区
财务报账
首页
关于我们
经理致辞
tyc41183太阳成简介
公司领导
历史沿革
公司文化
组织机构
联系我们
团队队伍
专职教师
兼职教师
荣休教师
行政队伍
教师招聘
人才培养
本科生
管理制度
管理通知
下载专区
本科评估
硕士研究生
管理制度
管理通知
下载专区
博士研究生
管理制度
管理通知
下载专区
博士后
管理制度
管理通知
下载专区
职工
育人成效
MBA MPACC中心
管理制度
管理通知
下载专区
IEDP
科学研究
学术活动
研究机构
研究成果
学术出版物
制度文件
国际合作与认证
国际认证
国际会议
国(境) 外合作院校
国际合作项目
党团建设
规章制度
党建之窗
理论学习
团学工作
工会
下载专区
员工专区
教师专区
财务报账
通知公告
当前位置:
首页
>
通知公告
>
正文
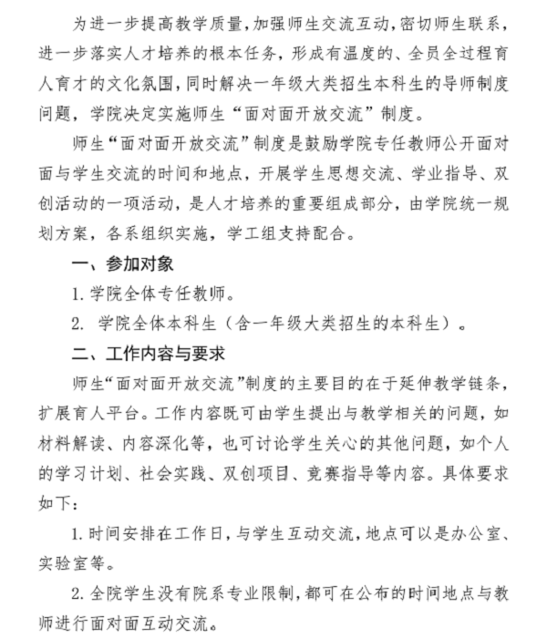
tyc41183太阳成“面对面三小时导师活动”(Office Hour)方案及安排表
2018/10/08
附件:2018-2019学年第一学期师生面对面汇总时间表
上一条:
tyc41183太阳成学术报告预告
下一条:
2018年国庆节值班安排表
/ 打印 /
/ 关闭 /
/ 返回 /
通知公告
通知公告