一.系情概况
tyc41183太阳成经济学系是以著名经济学家、教育家何炼成教授为旗帜,以发展经济学为突破口,以培养创新进取、素质全面、具有国际视野的高级经济人才为主旨的科研教学组织。
经济学系实力强大,发展迅速。依托公司理论经济学一级博士点以及博士后流动站平台,在2012年第三轮学科评估中,理论经济学名列全国第26位,西北第3;在2016年第四轮学科评估中,理论经济学被评为B-学科。经济学系有本科经济学专业,是省级特色专业(2008年)、省级一流专业(2019年)。
经济学系人才队伍齐备,现有在编教师23人,其中教授6人,博导5人,副教授9人,讲师8人,22人有海外科研学习经历,是一支年富力强、敢于创新、具有团队精神的高水平团队队伍。近年来,本系教师在国内外核心期刊发表论文上百篇,承担多项国家级和省、部级科研课题。
海纳百川。伴随着公司、公司以及教育国际化的进程,经济学系也将按照世界知名、国内一流大学标准,努力建设打造学科一流、学术队伍一流、教学与科研水平管理一流,以及培养人才一流的国家教育基地。
二.专业简介
经济学专业学制4年,专业属性为非师范专业,经济学专业是省级特色专业(2008年)、省级一流专业(2019年)。本专业拥有理论经济学国家一级学科博士授权点、国民经济学国家二级学科博士授权点、理论经济学博士后科研流动站、理论经济学和应用经济学一级学科硕士授权点。本专业旨在培养具有较深厚经济学理论基础,掌握现代经济学分析技术与方法,具有初步规范与实证研究的能力,能够在政府、企业、金融机构、高校等部门、行业从事相应工作的复合型高级专门人才。
三.培养目标
本专业主要培养德智体美劳全面发展、身心健康、具备扎实的马克思主义经济理论和现代经济学理论基础,系统掌握现代经济理论,并能熟练运用经济管理和其它金融、统计、应用经济学知识、方法和手段分析实际问题;熟悉国家经济政策与经济法规和国内外商务通用的规划与惯例;知识面宽广,应用能力强,具备对经济问题做定性研究与定量分析的能力,有向经济学相关领域扩展渗透的能力,具备创新思维与创新意识的,最终达到厚基础、宽口径、高素质、强能力、重创新,能够适用市场经济需求,适合政府机关、事业单位与国内外企业从事相关工作的复合型高级专门人才。
四.毕业要求
本专业员工在修读年限4-6年内,修满教学计划规定的学分,并达到以下基本要求后,方可毕业:
1.思想政治要求:热爱中国共产党,热爱社会主义祖国;掌握马克思主义、毛泽东思想和习近平新时代中国特色社会主义思想的基本观点和方法,自觉践行社会主义核心价值观,具有正确的世界观、人生观和价值观以及良好的道德品质、社会责任感与奉献精神。
2.知识能力要求:熟练掌握经济学专业基础理论知识,了解经济学理论前沿。熟悉国际、国内有关经济领域的政策、法规和惯例。掌握金融学、管理学、会计学等相关学科的基础理论知识。熟练掌握一门外语,达到国家规定的外语四级水平。掌握计算机基础知识。
3.发展能力要求:具有主动学习、批判性思维与探索研究能力,能够运用经济学理论、方法对现实经济问题进行简单的分析。掌握调查研究、数据收集、信息获取与处理等技术,具备应用主流统计、计量软件进行实证分析的能力。掌握文献检索、资料查询的基本方法,了解学术规范。
4.人格能力要求:具有健全的人格和良好的心理素质,具有健康的体魄和一定的军事基本理论及基本技能,具有良好的团队合作精神与沟通能力,达到国家规定的老员工体育合格标准和军事训练标准。
五.主干课程
政治经济学、宏观经济学、微观经济学、《资本论》研究、计量经济学、博弈论与信息经济学、数理经济学、发展经济学、区域经济学、产业经济学、劳动经济学、人口、资源与环境经济学、金融学、国际经济学、公共财政学、经济理论史、经济史、企业理论。
六.学制及学位授予
学制:四年;学位:经济学学士。
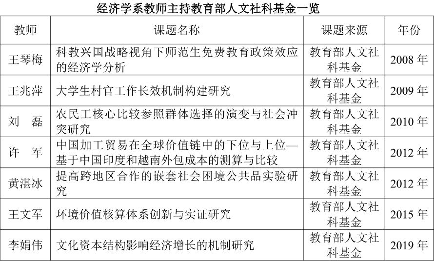
七.教师队伍

八.科学研究
经济学系教师科学研究成果丰硕,在《中国社会科学》、《管理世界》、《金融研究》、《经济学动态》、SCI/SSCI等国内外核心期刊发表论文上百篇,承担国家级和省、部级科研课题多项,获得省哲学社科优秀成果奖十余项。


九.员工成就
近五年,经济学专业员工学业水平整体得到提高。如2017级经济学专业获得了全校优秀集体、徐佳慧同学获宝钢特等奖学金(2018)等荣誉称号,在“互联网+”、创新创业方面获各类奖项100余项。
近五年,经济学专业就业率持续上升。员工通过就业、升学、创业等各种途径实现就业率100%。其中,每年约38.5%的员工在国内外知名高校如美国的约翰霍普金斯大学、英国的诺丁汉大学、澳大利亚国立大学、武汉大学、厦门大学、华中科技大学、西安交通大学等进一步深造。就业集中在金融业、建筑业以及交通运输、仓储和邮政业,很好地体现了专业与社会需求的对接。
为了解和跟踪毕业生离校后的发展状况,本专业每年组织开展用人单位意见回访调查工作。2016至2019年,通过电话访谈的形式共收集了160家用人单位的反馈意见。根据调查结果,124家用人单位对本专业毕业生的培养质量表示“满意”,36家用人单位表示“比较满意”,未出现“比较不满意”或“不满意”。用人单位对经济学专业毕业生的综合素质十分认可,对本专业的人才培养质量给予了高度肯定。